The Artima Developer Community
Sponsored Link

.NET Buzz Forum
Book Excerpt: Expecting Failures In Microservices and Working Around Them

0 replies on 1 page.

Welcome Guest
  Sign In

Go back to the topic listing  Back to Topic List Click to reply to this topic  Reply to this Topic Click to search messages in this forum  Search Forum Click for a threaded view of the topic  Threaded View   
Previous Topic   Next Topic
Flat View: This topic has 0 replies on 1 page
Christian Horsdal

Posts: 253
Nickname: horsdal
Registered: Mar, 2009

Christian Horsdal is a software architect at Mjølner Informatics.
Book Excerpt: Expecting Failures In Microservices and Working Around Them Posted: Feb 17, 2016 6:06 AM
Reply to this message Reply

This post originated from an RSS feed registered with .NET Buzz by Christian Horsdal.
Original Post: Book Excerpt: Expecting Failures In Microservices and Working Around Them
Feed Title: Horsdal
Feed URL: http://www.horsdal-consult.dk/feeds/posts/default
Feed Description: A blog that will be about code, architecture, design, and .NET.
Latest .NET Buzz Posts
Latest .NET Buzz Posts by Christian Horsdal
Latest Posts From Horsdal

Advertisement

This article was excerpted from the book Microservices in .NET.

When working with any non-trivial software systems, we must expect failures to occur. Hardware can fail. The software itself might fail due, for instance, to unforeseen usage or corrupt data. A distinguishing factor of a microservice system is that there is a lot of communication between the microservices.

Figure 1 shows the communication resulting from a user adding an item to his/her shopping cart. From figure 1 we see that just one user action results in a good deal of communication. Considering that a system will likely have concurrent users all performing many actions, we can see that there really is a lot of communication going on inside a microservice system.

We must expect that communication to fail from time to time. The communication between only two microservices may not fail very often, but in regard to a microservice system as a whole, communication failures are likely to occur often simply because of the amount of communication going on

Figure 1 In a system of microservices, there will be many communication paths

Since we have to expect that some of the communication in our microservice system will fail, we should design our microservices to be able to cope with those failures.

We can divide the collaborations between microservices into three categories: Query, command and event based collaborations. When a communication fails, the impact depends on the type of collaboration and way the microservices cope with it:
  •  Query based collaboration: When a query fails, the caller does not get the information it needs. If the caller copes well with that, the impact is that the system keeps on working, but with some degraded functionality. If the caller does not cope well, the result could be an error.
  • Command based collaboration: When sending a command fails, the sender won’t know if the receiver got the command or not. Again, depending on how the sender copes, this could result in an error, or it could result in degraded functionality.
  • Event based collaboration: When a subscriber polls an event feed, but the call fails, the impact is limited. The subscriber will poll the event feed later and, assuming the event feed is up again, receive the events at that time. In other words, the subscriber will still get all events, only some of them will be delayed. This should not be a problem for an event-based collaboration, since it is asynchronous anyway.

Have Good Logs

Once we accept that failures are bound to happen and that some of them may result, not just in a degraded end user experience, but in errors, we must make sure that we are able to understand what went wrong when an error occurs. That means that we need good logs that allow us to trace what happened in the system leading up to an error situation. "What happened" will often span several microservices, which is why you should consider introducing a central Log Microservice, as shown in figure 2, that all the other microservices send log messages to, and which allows you to inspect and search the logs when you need to.


Figure 2 A central Log Microservice receives log messages from all other microservices and stores them in a database or a search engine. The log data is accessible through a web interface. The dotted arrows show microservices sending log messages to the central Log Microservice

The Log Microservice is a central component that all other microservices use. We need to make certain that a failure in the Log Microservice does not bring down the whole system when all other microservices fail because they are not able to log messages. Therefore, sending log messages to the Log Microservice must be fire and forget - that is, the messages are sent and then forgotten about. The microservice sending the message should not wait for a response.

SIDEBAR
Use an Off-the-Shelf Solution for the Log Microservice
A central Log Microservice does not implement a business capability of a particular system. It is an implementation of generic technical capability. In other words the requirements to a Log Microservice in systems A are not that different from the requirements to a Log Microservice is system B. Therefore I recommend using an off-the-shelf solution to implement your Log Microservice - for instance logs can be stored in Elasticsearch and made accessible with Kibana. These are well-established and well-documented products, but I will not delve into how to set them up here.


Correlation Tokens

In order to be able to find all log messages related to a particular action in the system, we can use correlation tokens. A correlation token is an identifier attached to a request from an end user when it comes into the system. The correlation token is passed along from microservice to microservice in any communication that stems from that end-user request. Any time one of the microservices sends a log message to the Log Microservice, the message should include the correlation token. The Log Microservice should allow searching for log messages by correlation token. Referring to figure 2, the API Gateway would create and assign a correlation token to each incoming request. The correlation is then passed along with every microservice-to-microservice communication.


Roll forward vs Roll back

When errors happen in production, we are faced with the question of how to fix them. In many traditional systems, if errors start occurring shortly after a deployment, the default would be to roll back to the previous version of the system. In a microservice system, the default can be different. Microservices lend themselves to continuous delivery. With continuous delivery, microservices will be deployed very often and each deployment should be both fast and easy to perform. Furthermore, microservices are sufficiently small and simple so many bug fixes are also simple. This opens the possibility of rolling forward rather than rolling backward.

Why would we want to default to rolling forward instead of rolling backward? In some situations, rolling backward is complicated, particularly when database changes are involved. When a new version that changes the database is deployed, the microservice will start producing data that fits in the updated database. Once that data is in the database, it has to stay there, which may not be compatible with rolling back to an earlier version. In such a case, rolling forward might be easier.


Do Not Propagate Failures

Sometimes things happen around a microservice that may disturb the normal operation of the microservice. We say that the microservice is under stress in such situations. There are many sources of stress. To name a few, a microservice may be under stress because:
  •  One of the machines in the cluster its data store runs on has crashed
  •  It has lots network connectivity to one of its collaborators
  • It is receiving unusually high amounts of traffic
  • One of its collaborators is down

In all of these situations, the microservice under stress cannot continue to operate the way it normally does. That doesn’t mean that it’s down, only that it must cope with the situation.

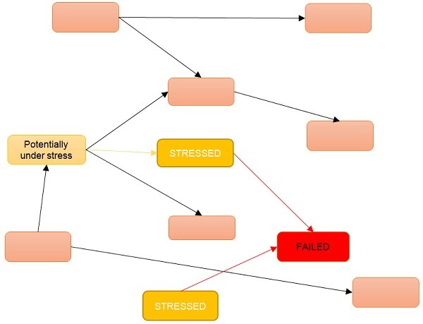
When one microservice fails, its collaborators are put under stress and are also at risk of failing. While the microservice is failing, its collaborators will not be able to query, send commands or poll events from the failing microservice. As illustrated in figure 3, if this makes the collaborators fail, even more microservices are at risk of failing. At this point, the failure has started propagating through the system of microservices. Such a situation can quickly escalate from one microservice failing to lot of microservices failing.


Figure 3 If the microservice marked FAILED is failing, so is the communication with it. That means that the microservices at the other end of those communications are under stress. If the stressed microservices fail due to the stress, the microservices communicating with them are put under stress. In that situation, the failure in the failed microservice has propagated to several other microservices.

Some examples of how we can stop failures propagating are:
  • When one microservice tries to send a command to another microservice, which happens to be failing at the time, that request will fail. If the sender simply fails as well, we get the situation illustrated in figure 3 where the failures propagate back through the system. To stop the propagation, the sender might act as if the command succeeded, but actually store the command into a list of failed commands. The sending microservice can periodically go through the list of failed commands and try to send them again. This is not possible in all situations, because the command may need to be handled here and now, but when this approach is possible it stops the failure in one microservice from propagating.
  • When one microservice queries another one that’s failing, the caller could use a cached response. In case the caller has a stale response in the cache, but a query for a fresh response fails, it might decide to use the stale response anyway. Again, this is not something that will be possible in all situations, but when it is, the failure will not propagate.
  • An API Gateway that is stressed because of high amounts of traffic from a certain client can throttle that client by not responding to more than a certain number of requests per second from that client. Notice that the client may be sending an unusually high amount of requests because it is somehow failing internally. When throttled, the client will get a degraded experience, but will still get some responses. Without the throttling, the API Gateway might become slow for all clients or it might fail completely. Moreover, since the API Gateway collaborates with other microservices, handling all the incoming requests would push the stress of those requests onto other microservices too. Again, the throttling stops the failure in the client from propagating further into the system to other microservices.

As we can see from these examples, stopping failure propagation comes in many shapes and sizes. The important thing to take away from this article is the idea of building safeguards into your systems that are specifically designed to stop from propagating the kinds of failures you anticipate. How that is realized depends on the specifics of the systems you are building. Building in these safeguards may take some effort, but it’s very often well worth the effort because of the robustness they give the system as a whole.

Read: Book Excerpt: Expecting Failures In Microservices and Working Around Them

Topic: [Ask Udi] Two services operating on the same entity Previous Topic   Next Topic Topic: Onion Architecture Without the Tears

Sponsored Links



Google
  Web Artima.com   

Copyright © 1996-2019 Artima, Inc. All Rights Reserved. - Privacy Policy - Terms of Use